颜色在生活中的作用(颜色在生活中的作用是什么)

大脑活动的约80%都是由视觉掌管的。也就是说,人类是一种受视觉影响巨大的生物。另外,据说人类可以识别1万种颜色。比如,单一个“红色”的范畴,就包含各种各样的颜色。人们比较熟悉的有“赤色”“红色”“朱色”。除此之外,还有“茜色”“朱鹮色”“海棠色”“拂晓色”等,种类极其丰富,各种颜色的分类甚至可以出一本书。

颜色源自光,是由光的波动产生的。太阳光中包含各种不同波长的光。可见光的颜色取决于波长,按照从长到短的顺序,分别呈现为红、橙、黄、绿、青、蓝、紫7种。光的波动会作用到人体,所以颜色会对身体产生影响。大家可以试着用颜色协助自己调养身体。
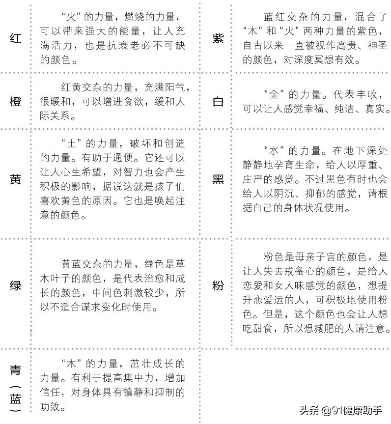
影响身体的各种颜色的力量
颜色会对身体产生巨大的影响,所以建议多看自己喜欢的画作或书。你也可以通过服饰、化妆等对周围产生你所希望的影响。表格总结了各种颜色所蕴含的力量,请参考。
